[Webinar] Why Real-time Data Streaming is the Foundation of Modern AI Strategies | Register Now
Change data capture is a popular method to connect database tables to data streams, but it comes with drawbacks. The next evolution of the CDC pattern, first-class data products, provide resilient pipelines that support both real-time and batch processing while isolating upstream systems...
Confluent Cloud Freight clusters are now Generally Available on AWS. In this blog, learn how Freight clusters can save you up to 90% at GBps+ scale.
Build event-driven agents on Apache Flink® with Streaming Agents on Confluent Cloud—fresh context, MCP tool calling, real-time embeddings, and enterprise governance.
So you’ve convinced your friends and stakeholders about the benefits of event-driven systems. You have successfully piloted a few services backed by Apache Kafka®, and it is now supporting business-critical […]
When it was first created, Apache Kafka® had a client API for just Scala and Java. Since then, the Kafka client API has been developed for many other programming languages […]
While the current hype around the Internet of Things (IoT) focuses on smart “things”—smart homes, smart cars, smart watches—the first known IoT device was a simple Coca-Cola vending machine at […]
As we announced in Introducing Confluent Platform 5.2, the latest release introduces many new features that enable you to build contextual event-driven applications. In particular, the management and monitoring capabilities […]
At Confluent, we see many of our customers are on AWS, and we’ve noticed that Amazon S3 plays a particularly significant role in AWS-based architectures. Unless a use case actively […]
Enterprises run modern data systems and services across multiple cloud providers, private clouds and on-prem multi-datacenter deployments. Instead of having many point-to-point connections between sites, the Confluent Platform provides an […]
I’m excited to announce that we’re partnering with Google Cloud to make Confluent Cloud, our fully managed offering of Apache Kafka®, available as a native offering on Google Cloud Platform […]
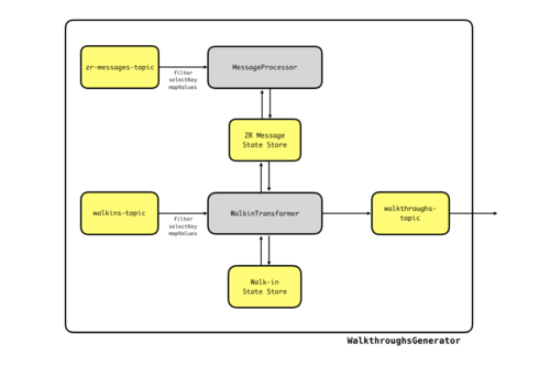
Event-driven architecture means just that: It’s all about the events. In a microservices architecture, events drive microservice actions. No event, no shoes, no service. In the most basic scenario, microservices […]
KSQL enables you to write streaming applications expressed purely in SQL. There’s a ton of great new features in 5.2, many of which are a result of requests and support […]
Includes free forever Confluent Platform on a single Apache Kafka® broker, improved Control Center functionality at scale and hybrid cloud streaming We are very excited to announce the general availability […]
Imagine a fire hose that spews out trillions of gallons of water every day, and part of your job is to withstand every drop coming out of it. This is […]
Apache Kafka® based applications stand out for their ability to decouple producers and consumers using an event log as an intermediate layer. One result of this is that producers and […]
Back in May 2017, we laid out why we believe that Kafka Streams is better off without a concept of watermarks or triggers, and instead opts for a continuous refinement […]
When should you use an API? When should you use an event? Most contemporary software architectures are some mix of these two approaches. I will attempt to articulate in layman’s […]