New in Confluent Cloud: Making Data & Pipelines Accessible for AI-Ready Streaming | Learn More
On behalf of the Apache Kafka® community, it is my pleasure to announce the release of Apache Kafka 2.4.0. This release includes a number of key new features and improvements […]
Every day, about 5.7 million rail passengers rely on Deutsche Bahn (DB) to get to their destination. Virtually every one of these passengers needs access to vital trip information, including […]
ksqlDB is a new kind of database purpose-built for stream processing apps, allowing users to build stream processing applications against data in Apache Kafka® and enhancing developer productivity. ksqlDB simplifies […]
First, what is event sourcing? Here’s an example. Consider your bank account: viewing it online, the first thing you notice is often the current balance. How many of us drill […]
We know that Apache Kafka® is great when you’re dealing with streams, allowing you to conveniently look at streams as tables. Stream processing engines like ksqlDB furthermore give you the […]
We’re excited to announce Tutorials for Apache Kafka®, a new area of our website for learning event streaming. Kafka Tutorials is a collection of common event streaming use cases, with […]
The Kafka Streams API boasts a number of capabilities that make it well suited for maintaining the global state of a distributed system. At Imperva, we took advantage of Kafka […]
Using Jaeger tracing, I’ve been able to answer an important question that nearly every Apache Kafka® project that I’ve worked on posed: how is data flowing through my distributed system? […]
Have you ever realized that, according to the latest FBI report, more than 80% of all crimes are property crimes, such as burglaries? And that the FBI clearance figures indicate […]
Building off part 1 where we discussed an event streaming architecture that we implemented for a customer using Apache Kafka, KSQL, and Kafka Streams, and part 2 where we discussed […]
For event streaming application developers, it is important to continuously update the streaming pipeline based on the need for changes in the individual applications in the pipeline. It is also […]
At TokenAnalyst, we are building the core infrastructure to integrate, clean, and analyze blockchain data. Data on a blockchain is also known as on-chain data. We offer both historical and […]
Following part 1 and part 2 of the Spring for Apache Kafka Deep Dive blog series, here in part 3 we will discuss another project from the Spring team: Spring […]
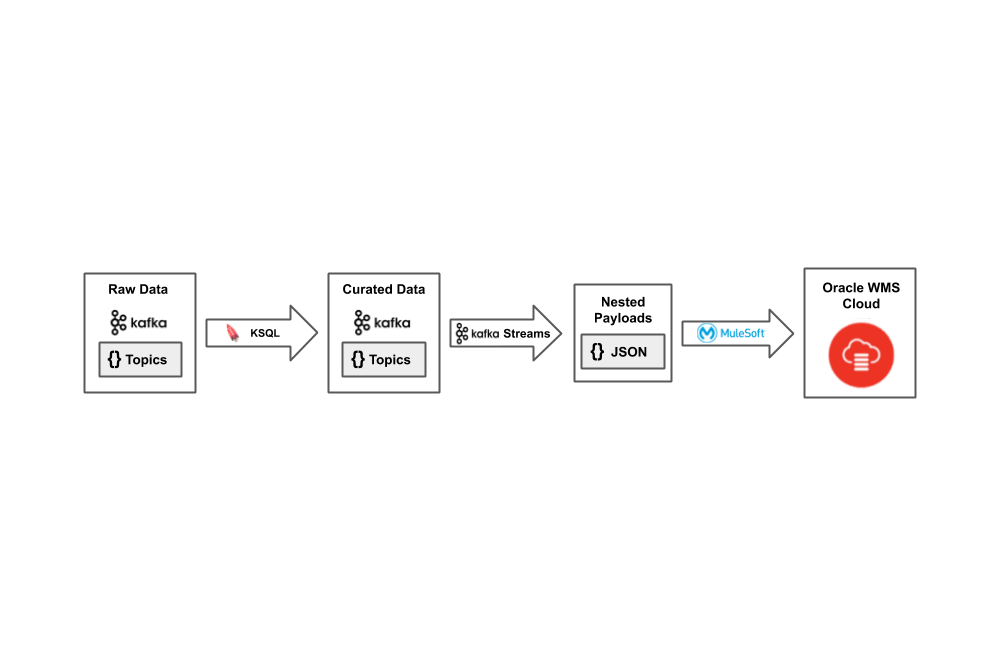
Red Pill Analytics was recently engaged by a Fortune 500 e-commerce and wholesale company that is transforming the way they manage inventory. Traditionally, this company has used only a few […]