[Webinaire] Des exercices d'évacuation incendie à la résilience sans perte | S'inscrire
In short, the difference between Apache Kafka® vs. Event Hubs vs. Confluent lies in the scalability of each architecture, their integrated platform capabilities, and deployment & configuration flexibility. But evaluating them isn’t so simple—understanding the nuances is crucial for making the right choice and designing robust, scalable, and efficient data architectures.
This article will explore each option, compare their key features, and guide you on how to assess their capabilities for your technical requirements and business goals.

Apache Kafka is an open source distributed event data streaming engine designed for building real-time data pipelines and streaming applications. It's known for its high throughput, low latency, and durability, acting as a publish-subscribe messaging system where events are stored in a fault-tolerant, distributed log.
For a deeper dive into the fundamentals, you might find the full Kafka architecture course on Confluent Developer helpful.
Both Azure Event Hubs and Confluent Cloud are based on Kafka, however it’s important to note that neither uses the open source distribution as the streaming engine for their managed Kafka services.
Azure Event Hubs is a managed data streaming service on Microsoft Azure, offering a highly scalable and fully managed solution for ingesting millions of events per second. It allows Kafka applications to connect with minimal changes, thus simplifying migration of existing Kafka environments for Azure users.
Confluent provides managed services for Apache Kafka, Apache Flink®, governance, and more via Confluent Cloud, a fully managed version of our data streaming platform powered by a cloud-native Kafka engine. The platform extends Kafka's core capabilities with tools necessary for enterprise-level operations, such as enhanced security, governance, and connectivity for deployments in various environments.
Running and maintaining a self-managed Kafka cluster offers the opportunity for the most control and customization but demands dedicated resources for setup, monitoring, scaling, and troubleshooting—not to mention upfront investment in platform engineering.
Managed services, on the other hand, promise to reduce operational burden while still offering enterprise-grade features and flexibility that might not be available in a purely managed service. When considering the overall financial impact, the total cost of ownership (TCO) is a crucial decision factor, encompassing not just licensing or subscription fees but also operational expenses like staff, monitoring, and maintenance.
Event Hubs simplifies operations within a fully managed Azure experience but comes with constraints that can lead to unsustainable costs. One challenge customers can experience is that Event Hubs has specific quota constraints per unit that is assigned. If your architecture scales and exceeds these quotas, the cost can increase exponentially and cause the cost-benefit equation to no longer make sense for your organization.
Confluent combines managed simplicity with advanced control, as well as flexible, extensible deployment models and autoscaling cluster options. Thanks to continual improvements in available autoscaling cluster, Confluent Cloud customers are able to take advantage of savings that reduce their total cost of ownership over self-managing Kafka up an estimated 40-70%.
Most hosted or managed Kafka services have extensive lists of architectural or operational differences from the open source engine—especially when you consider version compatibility—which can prolong the evaluation process. Typically, however, there are five key areas that often help organizations narrow down their options:
Control/Ops Model: Kafka is self-managed, Event Hubs is platform-as-a, Confluent is SaaS.
Deployment Scope: Kafka is platform-agnostic, Event Hubs is Azure-only, Confluent is Multi-Cloud/Hybrid.
Integrations: Event Hubs excels with Azure native services, Confluent have the largest overall ecosystem with over 200+ connections using the features of Connectors.
Kafka Protocol: Kafka/Confluent offer full native protocol, and Event Hubs offers a compatibility layer for clients.
Retention: Event Hubs are typically limited to 7 days in standard tiers, Kafka supports 7 days as a default as well whereas Confluent supports long-term/infinite storage.
Kafka vs. Azure Event Hubs vs. Confluent Comparison Table
|
Feature |
Apache Kafka |
Azure Event Hubs |
Confluent Cloud |
|
Core Architecture |
Open source, distributed, event streaming and real-time data processing; highly fault tolerant due to its decoupled storage layer (Kafka clusters, brokers) and compute layer (Kafka Connect, client applications) |
Managed cloud service, publish-subscribe model, Kafka protocol compatible; offers both pay-as-you-go and pre-provisioned tiers |
Enterprise-grade platform built on a cloud-native Kafka engine (Kora), with autoscaling clusters and additional services like stream processing, governance, pre-built connectors, and developer tooling |
|
Ecosystem Integration |
Broad open source ecosystem, extensive community connectors |
Native integration with Azure services (Data Lake, Synapse, Stream Analytics) |
Cross-cloud integration with connectors for AWS, Azure, Google Cloud, on-premises |
|
Kafka Compatibility |
N/A |
Not supported in Basic tier; Supported in higher tiers like Premium tiers |
Fully compatible with Apache Kafka APIs and ecosystem |
|
Data Retention |
Configurable to a few weeks. |
Limited from 7-90 days only. |
Extended capabilities with tiered storage and long-term retention |
|
Scaling Model |
Horizontal scaling via partitions, manual management |
Scaling done manually by migrating application to a more capacitated units |
Elastic scaling across hybrid and multi-cloud environments |
|
Governance & Security |
Flexible via ACLs, encryption, pluggable authentication |
Integrated with Azure AD and managed IAM |
Enterprise-grade with RBAC, audit logs, schema validation, data lineage |
|
Deployment Flexibility |
On-premises, self-managed cloud VMs, hybrid |
Azure cloud only |
Hybrid, multi-cloud (Confluent Cloud), on-premises |
|
Management Overhead |
High (requires operational expertise) |
Low (fully managed service) |
Low (fully managed service with advanced control) |
Kafka uses a distributed log-based architecture with durable storage. This fundamental design allows for high throughput, fault tolerance, and the ability to replay events, establishing a common protocol and API that has become the standard for event-driven microservice applications.
Event Hubs is a cloud service modeled on Kafka’s publish-subscribe pattern and offers robust Kafka protocol compatibility. This means that Azure Event Hubs provides a Kafka-compatible endpoint, allowing applications built on Kafka to connect with minimal changes—often just by updating the bootstrap.servers configuration. This is a significant advantage for organizations looking to leverage the Azure ecosystem, as they can use standard Kafka clients, Kafka Connect, and tools like MirrorMaker to send data to or receive data from Event Hubs without rewriting existing applications.
Alongside its serverless Kafka engine, Confluent Cloud with streaming-native governance, including . This interoperability extends seamlessly to Azure Event Hubs. Using Kafka Connect, Confluent users can run the Azure Event Hubs source connector to ingest data from Event Hubs, or it can use its Kafka-compatible producers and sink connectors to send data directly to the Event Hubs Kafka endpoint. This allows for flexible, hybrid architectures where data can flow easily between Confluent's managed services and the Azure-native eventing platform.
Here's an illustration of the interoperability between these systems:
Data retention is critical because it ensures that downstream consumers have enough time to process events and can "rewind" to replay historical data if a system fails or logic needs to be updated. Without a sufficient retention window, slow consumers or new applications might miss critical messages that are deleted before they can be read.
Here’s how data retention and data replay configuration capabilities compare on Kafka vs. Event Hubs and Confluent Cloud:
Self-Managed Kafka: Data retention in Kafka is configurable, limited by disk, robust, inherent replayability. The default retention is often 7 days.
Azure Event Hubs (PaaS): In Event Hubs, data retention is managed and comes with platform-specific limits and data replay settings are constrained by tier limits.
Managed Kafka Service on Confluent: Confluent Cloud’s data retention and replay are both fully configurable, near unlimited via Infinite Storage. It is powerful, deep replayability maintained across all data. Blends history access with cost-effectiveness.
Kafka’s ability to retain data within its durable, distributed logs is a fundamental part of its architectural design and is the basis for its robust replayability. This means consumer applications are not limited to real-time streams but can re-read past events. This capability is crucial for use cases like re-processing data to fix application logic, backfilling historical analytics systems, or fully recovering a new service's state after a failure.
While Event Hubs also supports data retention as a key feature, it operates within the constraints of a managed cloud service. The specific limits and design considerations of the data retention and replay in the Azure-managed environment make longer-term retention often required in regulatory industries inaccessible or cost-prohibitive. The retention limit for the Standard tier is 7 days and for the Premium and Dedicated tiers is 90 days.
Confluent offers Infinite Storage and allows organizations to move older, less frequently accessed log segments to cheaper object storage tiers. This is useful for long-term use cases like compliance and audit logging, as this option maintains Kafka's powerful replayability model while maximizing cost-effectiveness for when organizations don't need near real-time replayability but do need deep historical data access.
Partitions allow for parallel processing of events, distributing the load across multiple brokers or throughput units to handle high volumes of data. Kafka and Event Hubs both offer horizontal, partition-based scalability, while Confluent adds operational flexibility across environments.
Event Hubs automates scaling within Azure’s managed environment. This means that as event ingestion rates fluctuate, Event Hubs can adjust its capacity, simplifying operational management for users.
Kafka boasts a broad ecosystem with open-source integrations and connectors. Its open source community has built a rich array of connectors, client libraries, and developer tools that integrate Kafka with virtually any data system and enable flexible development.
Event Hubs offers native integration with the Azure ecosystem, seamlessly connecting with services like Azure Data Lake, Azure Synapse Analytics, and Azure Stream Analytics. This tight integration simplifies data pipelines for organizations already invested in Azure.
On its own, Kafka offers flexible security via ACLs, encryption, and pluggable authentication mechanisms. While powerful, implementing and managing these security features requires expertise and careful configuration, especially in self-managed deployments. Both Event Hubs and Confluent Cloud offer additional security and governance capabilities out-of-the-box that accelerate the use of data streaming in production environments:
In addition to IAM and network security, Confluent focuses on integrating security with a full suite of enterprise-grade governance features. Features like role-based access control (RBAC), audit logs, schema validation, data lineage, and more are a critical part of how Confluent customers operating under strict compliance and regulatory requirements ensure data integrity and security across distributed environments.
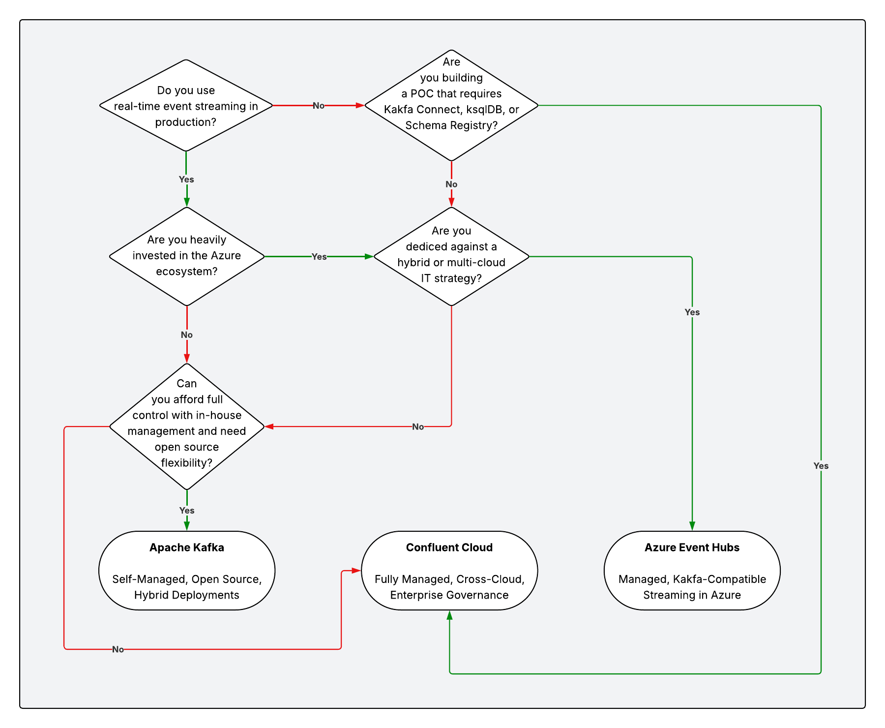
Choosing the right platform depends on your specific requirements and existing infrastructure:
Kafka: Opt for Apache Kafka when your organization needs open source flexibility, deep control over the environment, long-term event replay capabilities, and is comfortable with managing the operational overhead for hybrid deployments or highly customized scenarios.
Azure Event Hubs: This is the ideal choice for users already within the Azure ecosystem seeking simplified, Kafka-compatible streaming services. It's perfect for ingesting large volumes of events from various sources and integrating seamlessly with other Azure services without the burden of managing Kafka infrastructure.
Confluent Cloud: Enterprises seeking a fully managed Kafka experience with cross-cloud deployment, governance, advanced security features, and extensive connectivity should consider Confluent. It's designed for mission-critical, enterprise-grade streaming applications that require reliability, scalability, and simplified operations across diverse environments.
Here's a flowchart to help determine the best platform for your use case:
For a deeper understanding of practical applications and reference architectures, explore our use case library.
Apache Kafka is an open-source, distributed event streaming platform that you typically manage yourself (self-hosted or via a managed service like Confluent Cloud), offering maximum control and a vast ecosystem.
Azure Event Hubs is a fully managed, cloud-native service within Azure that simplifies operations and provides native integration with other Azure services. Critically, Event Hubs also offers an endpoint that supports the Kafka protocol.
Yes, Kafka applications can connect to Event Hubs with minimal or no code changes. Azure Event Hubs provides an Apache Kafka endpoint that supports the Kafka producer and consumer APIs (version 1.0 and later). You generally only need to update the configuration to point to the Event Hubs endpoint instead of a traditional Kafka cluster.
Confluent is the commercial company founded by the original co-creators of Apache Kafka and is the main provider of Confluent Platform and Confluent Cloud, which are enterprise-grade distributions and fully managed services for Kafka. Confluent offers connectors to integrate Kafka with other systems, including an Azure Event Hubs source connector to stream data from Event Hubs into a Kafka topic in Confluent Cloud.
Confluent Cloud itself allows for virtually unlimited data retention, which is configured via topic settings, but is constrained by your cluster's storage capacity. Azure Event Hubs offers up to 7 days of retention in the Standard tier and up to 90 days in Premium/Dedicated tiers.
Event Hubs is compatible with open source Kafka tools. This compatibility is only for certain tiers like Standard, Premium and Dedicated and works on Azure services only.