Hands-on Workshop: ZooKeeper to KRaft Without the Hassle | Secure Your Spot
Change data capture is a popular method to connect database tables to data streams, but it comes with drawbacks. The next evolution of the CDC pattern, first-class data products, provide resilient pipelines that support both real-time and batch processing while isolating upstream systems...
Confluent Cloud Freight clusters are now Generally Available on AWS. In this blog, learn how Freight clusters can save you up to 90% at GBps+ scale.
Build event-driven agents on Apache Flink® with Streaming Agents on Confluent Cloud—fresh context, MCP tool calling, real-time embeddings, and enterprise governance.
Big news! KIP-848, the next-gen Consumer Rebalance Protocol, is now available in Confluent Cloud! This is a major upgrade for your Kafka clusters, offering faster rebalances and improved stability. Our new blog post dives deep into how KIP-848 functions, making it easy to understand the benefits.
The users who need access to data stored in Apache Kafka® topics aren’t always experts in technologies like Apache Flink® SQL. This blog shows how users can use natural language processing to have their plain-language questions translated into Flink queries with Confluent Cloud.
Announcing the GA of Confluent’s fully-managed Kafka Connector V2 for Azure Cosmos DB—now available in Confluent Cloud. Seamlessly stream real-time data to and from Cosmos DB with improved scalability, performance, and simplified setup.
This blog announces the general availability of the next generation of Control Center for Confluent Platform
CC Q2 2025 adds Tableflow support for Delta Lake tables, Flink Snapshot Queries, maximum eCKU configuration for elastically scaling clusters, and more!
This post introduces the VISTA Framework, a structured approach to prioritizing AI opportunities. Inspired by project management models such as RICE (Reach, Impact, Confidence, and Effort), VISTA focuses on four dimensions: Business Value, Implementation Speed, Scalability, and Tolerance for Risk
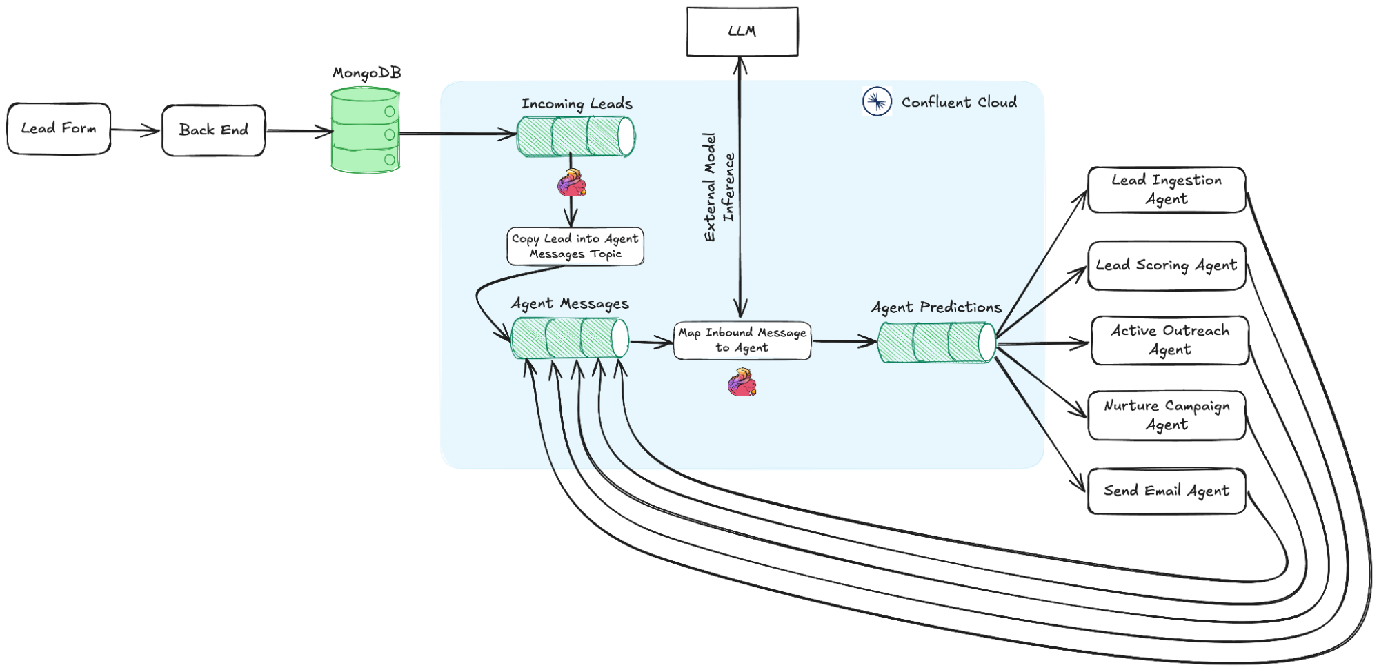
For AI agents to transform enterprises with autonomous problem-solving, adaptive workflows, and scalability, they need event-driven architecture (EDA) powered by streaming data.
Just as some problems are too big for one person to solve, some tasks are too complex for a single artificial intelligence (AI) agent to handle. Instead, the best approach is to decompose problems into smaller, specialized units so that multiple agents can work together as a team.
By combining Google A2A’s structured protocol with Kafka’s powerful event streaming capabilities, we can shift from brittle, point-to-point integrations to a dynamic ecosystem where agents publish insights, subscribe to context, and coordinate in real time. Observability, auditability, and...
This blog post demonstrates using Tableflow to easily transform Kafka topics into queryable Iceberg tables. It uses UK Environment Agency sensor data as a data source, and shows how to use Tableflow with standard SQL to explore and understand the data.
The efficient management of exponentially growing data is achieved with a multipronged approach based around left-shifted (early-in-the-pipeline) governance and stream processing.
The guide covers Kafka consumer offsets, the challenges with manual control, and the improvements introduced by KIP-1094. Key enhancements include tracking the next offset and leader epoch accurately. This ensures consistent data processing, better reliability, and performance.
An Apache Flink® job not producing results often indicates an issue with watermarks, which are necessary for handling out-of-order message processing in time-based aggregations from Kafka. Watermarks balance data loss and latency by defining how long to wait for late messages. Incorrectly setting...
This blog explores how to integrate Confluent Tableflow with Trino and use Jupyter Notebooks to query Apache Iceberg tables. Learn how to set up Kafka topics, enable Tableflow, run Trino with Docker, connect via the REST catalog, and visualize data using Pandas. Unlock real-time and historical an...